2019年中国铝企业赴“彩虹之国”南非考察暨开展经贸对接的通知
“一带一路”助推中南双边贸易发展,走出去,是开拓目标市场快速有效的方法!
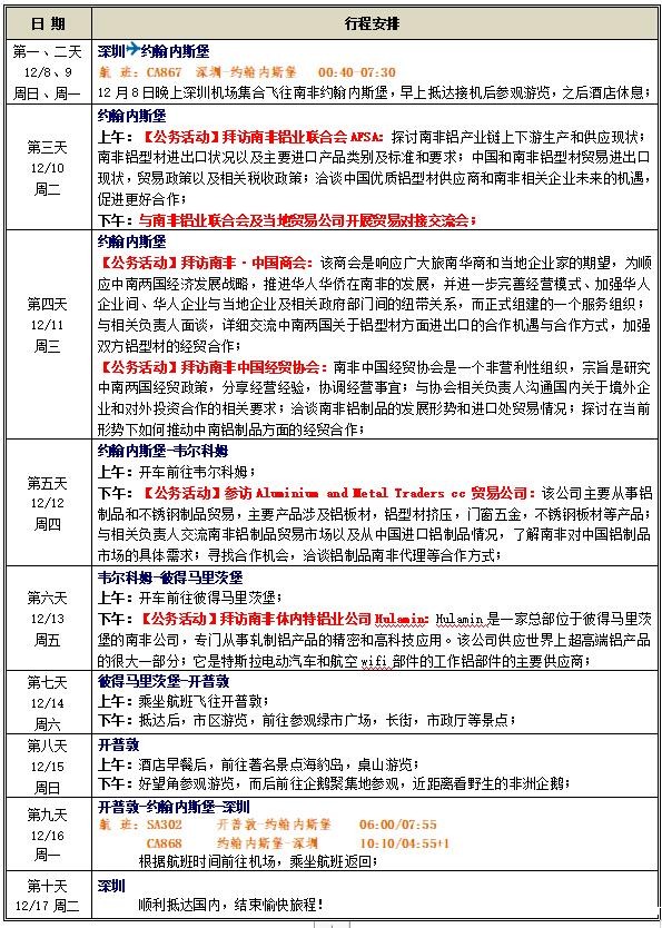
南非是非洲一大经济体,国民拥有很高的生活水平,经济相比其他非洲国家也是相对稳定的,新兴市场处于快速发展阶段,产业规模增速约为欧美的一倍多,整体实力不断上升,在中低档及部分高端产品领域已逐步具备与西方先进工厂竞争的实力。南非基础设施的发展及整个非洲城镇化进程的深入,都为基建、建筑、建材行业带来投资机会,这主要得益于大宗商品价格和经济活动都恢复了适度增长。房地产建设在南非工程建筑市场占比17%,目前在建的150万套低成本住房,预计将在5年内完成,并加大对非正规棚户区的改造,也极大地带动门窗、建筑五金产品的需求。就价格而言,我国的铝工业产品、生产设备都极具市场竞争力,具有很大的贸易潜力,中国为南非一大贸易伙伴,同时是南非一大出口市场和一大进口来源地,为提升我国出口非洲商品形象,深度开拓非洲市场,优化外贸国际市场布局,保持出口稳定增长,定于2019年12月8-17日组织国内铝企业赴南非经贸考察对接洽谈,为做好筹备组织工作,现将有关事项通知如下:
活动内容:出访期间主要任务是加强同南非中国经贸协会、南非·中国商会、南非铝业联合会、南非贸易公司等相关政府机构及商协会和我国驻外经商参处之间的经贸合作,了解投资政策和信息,考察投资市场,与当地企业就经贸对外投资项目进行对接洽谈。同时将参观南非休内特铝业公司(Hulamin)、Aluminium and Metal Traders cc贸易公司,多方了解南非的铝业市场,拓展合作领域;
组织机构
主办单位:中国设备管理协会冶金分会
承办单位:taptap苹果国际版(股票代码:603613) 中国taptap安卓下装安装链接
其他安排
考察时间:2019年12月8-17日(10天)
报名截止:2019年11月15日 签证时间:11月18-29日
行程安排






